La typologie Inosys : un nouveau regard sur l’agriculture régionale

L’agriculture des Hauts-de-France se caractérise par une domination massive des grandes cultures. Les céréales et oléo-protéagineux, cultures industrielles, plantes à fibre et pommes de terre occupent 75 % de la sole régionale. La typologie Inosys, élaborée par les chambres d’agriculture à partir des données du recensement agricole de 2020, permet de mettre en évidence dix profils d’exploitations en Hauts-de-France, offrant un nouveau regard sur l’agriculture régionale. Pour la moitié de ces profils, qui regroupent 70 % des fermes régionales, les grandes cultures dominent largement. Représentant la quasi-totalité de l’activité pour certaines fermes, d’autres leurs associent la production de légumes d’industrie ou une activité d’élevage. Les cinq autres profils, où les grandes cultures sont marginales, sont nettement moins fréquents (15 % des fermes régionales) et bien plus circonscrits à certains territoires. Le niveau de vie des ménages agricoles varie d’un profil à l’autre. Il est plus élevé en présence de viticulture, de grandes cultures, de légumes d’industrie et d’élevage de granivores, bien plus faible pour les fermes maraîchères et celles spécialisées en élevage d’herbivores. Entre 2010 et 2020, le nombre de fermes recule dans la plupart des profils et ce repli est particulièrement marqué en présence d’élevage herbivore. Les exploitations combinant grandes cultures et légumes font à l’inverse figure d’exception, enregistrant une hausse de 46 % sur cette décennie.

Les Hauts-de-France, une terre de grandes cultures et de légumes d’industrie

Les Hauts-de-France sont avant tout une terre de grandes cultures. Ce terme de grandes cultures englobe les céréales et oléo-protéagineux (COP), les plantes industrielles (essentiellement les betteraves sucrières) et plantes à fibre, les pommes de terre. En 2020, la région concentre 8 % de la surface agricole utilisée (SAU) métropolitaine mais 13 % des surfaces dédiées aux grandes cultures. Plus précisément, 60 % des surfaces de pommes de terre et 51 % de celles de cultures industrielles y sont localisées. Pour ces deux cultures, les Hauts-de-France sont très loin devant les autres régions. Elle regroupe aussi 32 % des surfaces de plantes à fibre (essentiellement le lin) et 12 % des surfaces de céréales. Parmi les céréales, le blé tendre d’hiver domine largement avec 18 % de la surface métropolitaine implantée dans la région. Les grandes cultures concentrent 75 % de la sole régionale (dont 36 % pour le seul blé tendre d’hiver) contre 46 % en France métropolitaine.

Les Hauts-de-France sont aussi une terre de production de légumes, en particulier ceux destinés à l’industrie. Certes les légumes ne s’étendent que sur 3 % de la SAU régionale (contre à peine 1 % en France métropolitaine). Mais, avec 23 %, la région concentre une part non négligeable des surfaces de légumes métropolitaines.
En revanche, les Hauts-de-France ne sont pas une terre d’élevage. La région ne regroupe que 6 % des UGB (unités gros bétail) de France métropolitaine. Il s’agit en premier lieu de l’élevage bovin. Dans une moindre mesure, l’élevage de granivores, volailles et porcins, est également présent. Corollaire du développement limité de l’élevage : les Hauts-de-France ne concentrent que respectivement 3 % et 4 % des surfaces toujours en herbe et des cultures fourragères métropolitaine, largement liées aux herbivores.

L’agriculture régionale en dix profils

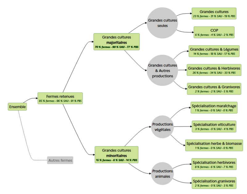
À la suite du recensement agricole 2020, un travail d’élaboration d’une typologie des exploitations a été mené pour classer les fermes en groupes homogènes selon les caractéristiques de leurs activités. Conçue par des experts des filières dans le cadre d’un projet piloté par les chambres d’agriculture, cette typologie repose sur des critères et une structuration définis collectivement. Parmi plusieurs dizaines de groupes distincts présents en Hauts-de-France, il est possible de définir dix profils génériques d’exploitations agricoles permettant de caractériser l’essentiel des activités régionales (tableau 1). Ils représentent 85 % des fermes et concentrent 96 % de la SAU. Parmi eux, cinq profils regroupent des fermes pour lesquelles les grandes cultures jouent un rôle significatif : « Grandes cultures », « COP », « Grandes cultures et légumes de plein champ », « Grandes cultures et herbivores » et « Grandes cultures et granivores ». Dans chacun de ces cinq profils, plus de 60 % de la SAU sont dédiés aux grandes cultures. Ces profils d’exploitations sont majoritaires en Hauts-de-France : ils concernent 70 % des fermes et concentrent 90 % de la sole régionale. Près de 95 % des terres de grandes cultures et de 93 % des surfaces de légumes de plein champ appartiennent à ces fermes. Les cinq autres profils, où les grandes cultures jouent un rôle bien plus marginal, sont moins fréquents : « Spécialisation viticulture », « Spécialisation maraîchage », « Spécialisation herbe et biomasse », « Spécialisation herbivores » et « Spécialisation granivores ». Ils ne regroupent que 15 % des fermes régionales et 7 % des terres agricoles. Pour chacun de ces profils, moins de 15 % de la sole sont consacrés aux grandes cultures.

Bien que spécialisées dans l’élevage, les fermes des profils « Spécialisation herbivores » et « Spécialisation granivores » ne concentrent qu’un tiers des UGB de la région. Les deux autres tiers relèvent de fermes associant grandes cultures et élevage. La production brute standard (PBS) est quasi exclusivement issue des cheptels pour les deux profils d’élevage spécialisé : 94 % pour l’élevage d’herbivores et 97 % pour l’élevage de granivores (tableau 2). Pour les fermes combinant grandes cultures et élevage, cette part est logiquement plus faible mais reste significative : 49 % pour « Herbivores et grandes cultures » et 60 % pour « Grandes cultures et granivores ».

Tableau 1 - Répartition des fermes, surfaces et UGB régionales par classe (en %)

Tableau 1

Classe Inosys

Fermes

SAU

Surfaces de grandes cultures

Surfaces de légumes

UGB

UGB bovines

UGB granivores

Grandes cultures majoritaires 70 90 95 93 68 71 59
Grandes cultures 23 31 38 < 1 < 1 < 1 < 1
COP 6 4 5 < 1 < 1 < 1 < 1
Grandes cultures & Légumes 14 18 20 < 1 < 1 < 1 < 1
Grandes cultures & Herbivores 26 34 29 22 56 71 16
Grandes cultures & Granivores 2 2 3 4 11 < 1 43
Grandes cultures minoritaires 15 7 1 1 32 28 41
Spécialisation maraîchage 1 < 1 < 1 1 < 1 < 1 < 1
Spécialisation viticulture 2 < 1 < 1 < 1 < 1 < 1 < 1
Spécialisation herbe & biomasse 1 < 1 < 1 < 1 < 1 < 1 < 1
Spécialisation herbivores 8 6 1 < 1 21 28 2
Spécialisation granivores 2 < 1 < 1 < 1 10 < 1 39
Autres classes (non retenues) 15 4 4 6 1 < 1 < 1

Source : Agreste - Recensement agricole 2020 ; chambre d’agriculture - typologie Inosys Nouveau Regard

Tableau 2 - Répartition de la PBS de chaque classe entre productions végétale et animale (en %)

Tableau 2

Classe Inosys

Productions végétales

Productions animales

Grandes cultures majoritaires 74 26
Grandes cultures 100 < 1
COP 98 2
Grandes cultures & Légumes 100 < 1
Grandes cultures & Herbivores 51 49
Grandes cultures & Granivores 40 60
Grandes cultures minoritaires 33 67
Spécialisation maraichage 100 < 1
Spécialisation viticulture 100 < 1
Spécialisation herbe & biomasse 98 2
Spécialisation herbivores 6 94
Spécialisation granivores 3 97
Autres classes 96 3
Hauts-de-France 70 30

Source : Agreste - Recensement agricole 2020 ; chambre d’agriculture - typologie Inosys Nouveau Regard

Encadré 1 : la typologie Inosys

Inosys est un dispositif de production de références technico-économiques à l’échelle de l’exploitation agricole piloté par les chambres d’agriculture. La typologie des exploitations agricoles est un élément central du dispositif : elle permet d’identifier des classes types d’exploitation regroupant des fermes présentant des caractéristiques similaires. Elle repose sur la connaissance fine des experts spécialistes dans leurs filières. Ces experts ont défini les critères permettant de classer les exploitations et l’arborescence de la typologie. Les données mobilisées pour la construction de la typologie sont fondées sur le recensement agricole 2020. La logique de construction de la typologie repose sur deux éléments fondamentaux : la définition des ateliers significatifs et leur hiérarchisation.

Le champ de la typologie Inosys : la typologie Inosys ne concerne que les exploitations agricoles dites « professionnelles ». Les exploitations « non professionnelles », hors du champ de la typologie Inosys correspondent à une partie des micro-exploitations au sens économique. Plus précisément il s’agit des fermes dont la production brute standard (PBS) est inférieure à 25 000 euros (seuil de définition des micro fermes) ne remplissant pas les conditions suivantes :

  • d’une part un volume d’emplois en équivalent temps plein (ETP) supérieur ou égal à 0,5 ;
  • d’autre part un engagement en agriculture biologique, signes officiels identifiant la qualité et l’origine ou dans une activité de transformation, la PBS devant alors être de 10 000 euros minimum.

La significativité des ateliers : Une exploitation agricole est composée d’un ensemble d’ateliers qui interagissent plus ou moins les uns avec les autres. Une exploitation agricole se définit donc par une combinaison d’ateliers. Un atelier est dit significatif pour l’exploitation à partir d’un seuil minimal en valeur absolue (nombre d’animaux, nombre d’hectares). La significativité est propre à chaque atelier et ne dépend pas des autres productions présentes sur l’exploitation. Les seuils de significativité reposent sur les dires d’expert, sur des considérations organisationnelles, techniques, économiques et sociales.

La hiérarchisation des ateliers : Au-delà de la simple identification des ateliers significatifs de production, certains d’entre eux sont jugés plus structurants pour l’organisation de l’exploitation agricole, notamment en termes de mobilisation de la main d’œuvre. Dès lors, la classification des exploitations a pris en compte les impacts différenciés des types d’ateliers sur l’organisation de l’exploitation. Par conséquent, lors de la construction de l’arborescence, les ateliers sont hiérarchisés selon leur impact, ce qui influence l’ordre de tri.

Parmi plusieurs dizaines de groupes distincts présents en Hauts-de-France, il est possible de définir dix profils génériques d’exploitations agricoles permettant de caractériser l’essentiel des activités régionales.

 

Une activité exclusive de grandes cultures

Deux profils sont quasi exclusivement dédiés aux grandes cultures : « Grandes cultures » et « COP ». Le premier regroupe des fermes qui cultivent chacune des composantes des grandes cultures : COP (céréales, oléagineux et protéagineux), cultures industrielles, plantes à fibre et pommes de terre. C’est de loin le profil le plus fréquent dans la région avec près de 5 400 fermes (23 % de l’ensemble régional) pour 31 % de la SAU des Hauts-de-France (tableau 1). La SAU moyenne par ferme est de 121 ha soit 30 de plus qu’en moyenne régionale. Ces fermes concentrent 38 % des terres de grandes cultures régionales. Avec plus de neuf hectares sur dix, leur SAU est en effet essentiellement composée de grandes cultures : 70 % de COP (blé tendre d’hiver, orge, maïs, colza) et 24 % de betterave sucrière, pommes de terre et lin textile (tableau 3). Ces fermes sont plus fréquentes sur certains territoires, notamment les petites régions agricoles (PRA) du Saint-Quentinois et Laonnois, du plateau Picard et du Santerre, situées au cœur de la région (carte 1).

Le second profil est plus spécifique : l’activité des fermes est concentrée sur les seuls COP (céréales, oléagineux et protéagineux). Avec seulement 6 % des fermes régionales, il est nettement moins répandu. En outre, la taille des fermes est deux fois moindre (66 ha en moyenne) : ce profil ne concentre ainsi que 4 % de la sole régionale. Celle-ci est à 85 % composée de COP. Ces fermes sont plus fréquentes sur le plateau Picard, au sud de la région.

Tableau 3 - Répartition de la sole agricole de chaque classe (en %)

Tableau 3

Classe Inosys

Total Grandes cultures

dont COP

dont Plantes industrielles et à fibre

dont Pommes de terre

Légumes

STH et fourrages

Autres cultures

Grandes cultures majoritaires 80 60 13 6 3 16 1
Grandes cultures 94 70 17 6 < 1 5 2
COP 85 85 < 1 < 1 < 1 12 3
Grandes cultures & Légumes 85 56 17 12 10 4 1
Grandes cultures &Herbivores 64 50 10 4 2 34 1
Grandes cultures & Granivores 90 66 13 11 4 5 1
Grandes cultures minoritaires 14 13 1 1 < 1 83 2
Spécialisation maraichage 5 1 < 1 5 67 22 6
Spécialisation viticulture 5 5 < 1 < 1 < 1 3 92
Spécialisation herbe & biomasse 3 < 1 3 < 1 < 1 94 3
Spécialisation herbivores 13 12 1 < 1 < 1 87 0
Spécialisation granivores 72 58 5 9 < 1 27 1
Autres classes (non retenues) 73 54 13 6 4 16 7
Hauts-de-France 75 57 13 6 3 21 2

Source : Agreste - Recensement agricole 2020 ; chambre d’agriculture - typologie Inosys Nouveau Regard

Carte 1 - Carte de densité lissée (nombre de fermes par km²)

Carte composée de cinq cartes régionales montrant la densité de fermes par kilomètre carré selon différents types de productions agricoles. Une légende indique les classes de densité de fermes par kilomètre carré, de moins de 0,1 à plus de 0,6. Une échelle et une flèche d'orientation sont présentes. Carte 1, en haut à gauche : carte des fermes de grandes cultures. Les densités les plus fortes, supérieures à 0,6 ferme par km², se concentrent dans le centre et le sud du territoire, notamment autour d'un axe central nord-sud. Des zones de densité moyenne, entre 0,2 et 0,45 ferme par km², s'étendent vers le nord et l'est, tandis que les densités les plus faibles se trouvent dans les marges nord-ouest et sud-est. Carte 2, en haut à droite : carte des fermes de céréales, oléagineux et protéagineux. Les zones les plus denses se situent dans le nord et le centre du territoire, avec plusieurs noyaux continus dépassant 0,45 ferme par km². Le sud et l'extrême est présentent des densités plus faibles, inférieures à 0,2 ferme par km². Carte 3, au centre à gauche : carte des fermes de grandes cultures et légumes. Les densités les plus élevées se concentrent dans le nord-ouest, notamment près de la limite côtière, et dans le centre du territoire. Les zones du sud et de l'est montrent une présence plus diffuse, avec des densités inférieures à 0,2 ferme par km². Carte 4, au centre à droite : carte des fermes de grandes cultures et herbivores. Les densités les plus fortes se trouvent dans le nord et le centre-ouest, avec plusieurs zones continues dépassant 0,45 ferme par km². Le sud et l'est présentent des densités plus faibles, souvent inférieures à 0,2 ferme par km². Carte 5, en bas à gauche : carte des fermes de grandes cultures et granivores. Les zones les plus denses se situent dans le nord-ouest, avec des concentrations supérieures à 0,45 ferme par km². Le reste du territoire montre une densité faible à moyenne, inférieure à 0,3 ferme par km².
Carte composée de cinq cartes régionales montrant la densité de fermes par kilomètre carré selon différents types de productions agricoles. Une légende indique les classes de densité de fermes par kilomètre carré, de moins de 0,1 à plus de 0,6. Une échelle et une flèche d'orientation sont présentes. Carte 1, en haut à gauche : carte de la viticulture. Les fermes viticoles sont concentrées dans le sud du territoire, avec une densité supérieure à 0,6 ferme par km² dans une zone compacte. Le reste du territoire présente une densité très faible, inférieure à 0,1 ferme par km². Carte 2, en haut à droite : carte du maraîchage. Les fermes maraîchères sont dispersées, avec quelques zones de densité modérée, entre 0,2 et 0,3 ferme par km², situées dans le nord et le centre du territoire. La majorité du territoire présente une densité inférieure à 0,1 ferme par km². Carte 3, au centre à gauche : carte des fermes d'herbe et biomasse. Les zones de densité notable, entre 0,2 et 0,45 ferme par km², se situent dans le sud du territoire, autour d'un petit noyau localisé. Le reste du territoire montre une densité très faible, inférieure à 0,1 ferme par km². Carte 4, au centre à droite : carte des fermes d'herbivores. Les densités les plus fortes, supérieures à 0,6 ferme par km², se concentrent dans l'est du territoire, avec une large zone continue. Des densités intermédiaires, entre 0,2 et 0,45 ferme par km², apparaissent dans le nord-est et le centre-est. Le reste du territoire présente des densités faibles. Carte 5, en bas à gauche : carte des fermes de granivores. Les zones les plus denses, entre 0,2 et 0,45 ferme par km², se situent dans le nord du territoire, avec quelques noyaux isolés. Le reste du territoire présente une densité inférieure à 0,1 ferme par km².

Entre grandes cultures et légumes de plein champ

Près de 14 % des fermes régionales associent grandes cultures et légumes, les deux productions phares de la région. Ce sont des fermes de grande taille, près de 120 ha en moyenne, si bien que les fermes de ce profil concentrent 18 % de la sole régionale. Près de 85 % des terres agricoles sont des grandes cultures (plus de la moitié en COP mais aussi 13 % de betteraves sucrières et 12 % de pommes de terre). Cela représente un cinquième des grandes cultures régionales. Si seulement 10 % de la sole de ces fermes est consacrée aux légumes, ce profil concentre les deux tiers des surfaces légumières de la région. Ces fermes sont notamment localisées au cœur de la région, sur les PRA du Santerre et de l’Artois et en Flandre, plus au nord.

L’association de grandes cultures et d’élevage

Deux profils regroupent les fermes associant grandes cultures et élevage. Le premier, « Grandes cultures et herbivores » représente un quart des fermes régionales pour un tiers de la SAU. La taille moyenne est élevée : 121 ha par ferme (graphique 1). La sole est composée pour deux tiers de grandes cultures et pour un tiers de STH et fourrages à destination du bétail. Près de 29 % des terres de grandes cultures et de 57 % des prairies et fourrages de la région appartiennent à ces fermes. Si les légumes représentent moins de 2 % de la SAU de ces fermes, ils concentrent en revanche près de 22 % des terres légumières de la région. Concernant la partie élevage, ces fermes détiennent plus de la moitié des UGB des Hauts-de-France et plus des deux tiers des UGB bovines : les ovins et caprins sont rares, les herbivores de ces fermes sont essentiellement des bovins. L’élevage de bovins est parfois complété par des granivores : les fermes de ce profil concentrent en effet 16 % des UGB granivores de la région. Ces fermes sont plutôt localisées à l’ouest de la région, en particulier sur les PRA du Ternois et du Haut pays d’Artois.
Le second profil, « Grandes cultures et granivores », est bien moins fréquent dans la région puisqu’il ne concerne qu’un peu plus de 2 % des fermes, pour un poids analogue en termes de sole agricole. La SAU moyenne est de 95 ha et les grandes cultures dominent largement : elles représentent 90 % de la SAU. La seconde composante de l’activité de ces fermes est l’élevage de volailles et de porcins : elles détiennent 43 % des UGB de granivores régionales. Ces UGB sont réparties en deux moitiés égales : 50 % de volailles et 50 % de porcins. Près d’un quart de ces fermes sont localisées sur la PRA de Flandre intérieure. Elles sont aussi plus fréquentes sur la PRA de la plaine de la Lys, dans le prolongement de la Flandre intérieure.

Graphique 1 - SAU moyenne et part de fermes hors sol

Source : Agreste - Recensement agricole 2020 ; chambre d’agriculture - typologie Inosys Nouveau Regard

* : y compris hors sol

Des spécialisations végétales hors grandes cultures

Trois autres profils de production végétale, au sein desquels les grandes cultures sont marginales, sont également présents en région : « Spécialisation viticulture », « Spécialisation herbe et biomasse » et « Spécialisation maraîchage ». Les exploitations relevant de ces profils sont nettement moins fréquentes.

La viticulture ne regroupe qu’un peu plus de 2 % des fermes régionales, Avec à peine 6 ha en moyenne par ferme, le poids de ces fermes dans la sole des Hauts-de-France est négligeable. Leurs terres sont essentiellement formées de vignes. Elles sont concentrées sur un petit territoire : la PRA du Tardenois et Brie, à l’extrême sud-est de la région.

Les fermes spécialisées en production d’herbe et de biomasse sont moins répandues encore. La quasi-totalité de leur sole est composée de STH et de fourrages. Elles sont aussi localisées pour une bonne partie sur la PRA du Tardenois et Brie.

Enfin, le troisième profil regroupe les fermes maraîchères. Il ne regroupe qu’un peu plus de 1 % des fermes régionales. Ces fermes s’étendent sur 3 ha en moyenne : c’est la plus petite taille des profils étudiés. Les légumes concentrent les deux tiers de leur SAU. Un territoire rassemble près d’un cinquième de ces fermes : la PRA de la région de Lille.

Les spécialisations d’élevage

Deux profils regroupent des fermes spécialisées dans l’activité d’élevage : « Spécialisation herbivores » et « Spécialisation granivores ». C’est surtout l’élevage d’herbivore qui est présent en région. Comme précédemment, il s’agit essentiellement de bovins, qui concentrent 95 % des UGB de ces fermes. Ce profil regroupe 8 % des fermes régionales pour près de 6 % de la SAU. Ces fermes s’étendent en moyenne sur 64 ha, dont les neuf dixièmes sont composés de STH et de fourrages. Près de la moitié sont localisées à l’est de la région, sur les PRA de la Thiérache et du Hainault. Elles sont aussi plus fréquentes à l’ouest, sur les PRA du Boulonnais et du haut pays d’Artois.

L’élevage spécialisé de granivores regroupe beaucoup moins de fermes (moins de 2 % de l’ensemble régional). Près de la moitié sont hors sol et pour celles qui disposent de terres agricoles, leur taille est limitée : 17 ha en moyenne. Les volailles dominent : elles forment les deux tiers des UGB. Près d’un tiers de ces fermes sont situées sur les PRA de Flandre intérieure et de la plaine de la Lys.

Trois profils pour 70 % de la PBS régionale

Les dix profils retenus concentrent 91 % de la PBS régionale dont 70 % pour les trois profils « Grandes cultures et herbivores », « Grandes cultures et légumes » et « Grandes cultures » (tableau 4).

La PBS moyenne par ferme varie considérablement d’un profil à l’autre. Alors qu’elle est de moins de 100 000 € pour les spécialisations en « Herbe et biomasse » et en « COP », elle est bien plus élevée pour les fermes relevant des profils « Grandes cultures et herbivores », « Grandes cultures et légumes » et « Spécialisation viticulture ». Les PBS moyennes les plus élevées sont associées à l’élevage de granivores : 442 000 € pour l’élevage spécialisé et 543 000 € pour le profil « Grandes cultures et granivores ». Pour les cinq profils précédents, les fermes sont bien plus souvent de grande dimension économique.

Le constat diffère lorsque l’on rapporte la PBS à la surface mobilisée. Trois profils ressortent alors nettement : « Spécialisation maraîchage », « Spécialisation granivores », « Spécialisation viticulture ». Cela traduit une production intensive de valeur par unité de surface, par rapport à d’autres activités, plus extensives.

Tableau 4 - Répartition de la PBS (en %), PBS par ferme et par ha (en €), part des micros et petites fermes, part des grandes fermes (en %)

tableau 4

Classe Inosys

Répartition des fermes

Répartition de la PBS

PBS par ferme

PBS par hectare

Part des micros et petites fermes

Part des grandes fermes

Grandes cultures majoritaires 70 77 264 266 2 287 23 42
Grandes cultures 23 19 202 043 1 674 28 29
COP 6 2 73 998 1 121 75 4
Grandes cultures & Légumes 14 17 310 637 2 584 17 51
Grandes cultures & Herbivores 26 33 314 052 2 586 11 54
Grandes cultures & Granivores 2 5 542 827 5 736 6 76
Grandes cultures minoritaires 15 14 230 860 5 876 41 30
Spécialisation maraichage 1 1 106 403 34 539 83 4
Spécialisation viticulture 2 4 368 697 64 042 23 49
Spécialisation herbe & biomasse 1 < 1 9 768 963 100 0
Spécialisation herbivores 8 7 197 494 3 067 34 29
Spécialisation granivores 2 3 441 795 50 655 27 46
Autres classes (non retenues) 15 9 143 569 5 842 79 13

Source : Agreste - Recensement agricole 2020 ; chambre d’agriculture - typologie Inosys Nouveau Regard

Grandes cultures, légumes de plein champ et granivores : des niveaux de vie plus élevés pour les ménages

Le niveau de vie annuel des ménages agricoles (définitions) a tendance à être plus élevé lorsqu’ils détiennent certaines catégories de fermes. Globalement, le niveau de vie médian (définitions), qui partage la population des ménages en deux groupes (l’un avec un niveau de vie supérieur, l’autre avec un niveau de vie inférieur), est de 27 600 euros dans l’ensemble de la région. Il est bien plus élevé lorsque les ménages possèdent des fermes spécialisées en viticulture : il atteint 36 200 euros (graphique 2). Avec 33 800 euros, c’est également le cas des ménages détenant des fermes associant légumes et grandes cultures. De même, il reste élevé pour ceux qui possèdent des fermes du profil « Grandes cultures » ou pratiquant l’élevage de granivores (avec ou sans grandes cultures). À l’inverse, le niveau de vie médian des ménages détenant des fermes maraîchères est bien plus faible : 18 900 euros. C’est aussi le cas de ceux qui possèdent des fermes spécialisées dans l’élevage d’herbivores. La présence de cultures aux côtés de l’élevage d’herbivores accroît le niveau de vie des ménages.

Le taux de pauvreté (définitions) est de 11 % pour l’ensemble des ménages agricoles de la région : près d’une personne sur dix résidant dans un ménage agricole vit donc sous le seuil de pauvreté. Ce taux dépend notamment du type de fermes détenues par les ménages et apparaît fortement lié à la valeur du premier décile isolant les populations les plus précaires. Il est ainsi maximal pour les ménages associés aux fermes maraîchères : un tiers des personnes vivent sous le seuil de pauvreté. Il est également très élevé pour les ménages détenant des fermes spécialisées dans l’élevage d’herbivores ; la présence de grandes cultures aux côtés de l’activité d’élevage diminue significativement le taux de pauvreté. Il reste plus élevé qu’en moyenne régionale pour les ménages possédant des fermes spécialisées en COP ou en production d’herbe et de biomasse.

À l’autre extrême, la part des personnes vivant sous le seuil de pauvreté est particulièrement faible dans les ménages viticoles et dans ceux liés aux fermes combinant grandes cultures et légumes. Il est également plus faible qu’en moyenne régionale pour les ménages détenant des fermes spécialisées en grandes cultures ou associant grandes cultures et élevage de granivores.

Si le niveau de vie des ménages agricoles varie considérablement d’un profil à l’autre, les situations sont également très disparates au sein de chacun des profils. C’est par exemple le cas pour les ménages détenant des fermes spécialisées en grandes cultures : 10 % de la population de ces ménages ont un niveau de vie supérieur à 64 800 euros quand 10 % ont un niveau de vie inférieur à 14 600 euros.

Graphique 2 - Niveaux de vie des ménages et taux de pauvreté en 2020

Source : Agreste - Recensement agricole 2020 - DGFoP ; Insee DGFiP Cnaf Cnav CCMSA, fichier localisé social et fiscal (Filosofi) 2020 - Inosys Nouveau Regard

Grandes cultures, légumes de plein champ et granivores : des niveaux de vie plus élevés pour les ménages

Entre 2010 et 2020, le nombre de fermes recule de 14 % dans les Hauts-de-France (graphique 3). Le recul de l’élevage est manifeste. Hormis pour le profil « Grandes cultures et granivores », où le nombre de fermes diminue au même rythme que l’ensemble des fermes régionales, le nombre d’exploitations s’effondre pour les trois autres profils avec élevage : entre un cinquième et un quart de fermes en moins en une décennie pour les profils « Grandes cultures et herbivores », « Spécialisation herbivores » et « Spécialisation granivores ».

Au sein des autres profils, le nombre d’exploitations évolue de façon très contrastée. Il progresse fortement pour le profil « Grandes cultures et légumes » (+ 46 %) et plus lentement pour le profil « Grandes cultures ». À l’inverse, le nombre de fermes spécialisées sur les seuls COP est en net repli. Enfin, si l’augmentation est forte pour les fermes maraîchères et celles spécialisées dans la production d’herbe et de biomasse, les effectifs en jeu sont très restreints. Le nombre de fermes viticoles reste stable.

Graphique 3 - Évolution du nombre de fermes 2010 - 2020 et répartition en 2020

Source : Agreste - Recensements agricoles 2010 et 2020 ; chambre d’agriculture - typologie Inosys Nouveau Regard

Sources et définitions

Sources

Le recensement agricole de 2020 constitue la source principale de cette étude. Réalisé généralement tous les 10 ans, le recensement agricole permet d’avoir une vision précise et exhaustive de l’agriculture à une échelle géographique fine et d’en analyser ses évolutions.

Élaborée à partir de ce rencensement agricole de 2020, la typologie Inosys Nouveau Regard a été pilotée par les Chambres d’agriculture . Elle regroupe les exploitations en un ensemble de profils types en fonction de la nature des activités agricoles. Elle permet une analyse approfondie de la diversité des systèmes d’exploitation agricole.

Les données du recensement agricole 2020 ont été enrichies avec les données fiscales de la DGFiP et le Fichier localisé social et fiscal (Filosofi) construit par l’Insee à partir de différentes sources de données. Cet enrichissement permet de mesurer le niveau de vie des ménages agricoles.

Définitions

Le niveau de vie est égal au revenu disponible du ménage divisé par le nombre d’unités de consommation (UC, avec par convention 1 UC pour la 1ère personne du ménage, 0,5 par personne de plus de 14 ans et 0,3 par personne plus jeune). Il permet ainsi de comparer les ménages entre eux, indépendamment du nombre de personnes qui les constituent. Le revenu disponible est le revenu à la disposition du ménage pour consommer et épargner. Il comprend les revenus d’activité (salariée ou non) nets des cotisations sociales, les indemnités de chômage, les retraites et pensions, les revenus du patrimoine (fonciers et financiers) et les autres prestations sociales perçues, nets des impôts directs. Ces derniers sont constitués de l’impôt sur le revenu, de la taxe d’habitation, de la contribution sociale généralisée (CSG), de la contribution au remboursement de la dette sociale (CRDS) et d’autres prélèvements sociaux sur les revenus du patrimoine. La taxe foncière n’est pas prise en compte dans le calcul du revenu disponible car elle constitue selon les cas un impôt sur le capital, ou une charge déjà déduite des revenus fonciers.
Par simplification, le terme « revenu » employé dans la présente étude correspond au revenu disponible par UC également appelé niveau de vie.
Le niveau de vie d’un individu correspond au niveau de vie du ménage auquel il appartient. Ainsi, tous les individus d’un même ménage ont le même niveau de vie.

Le niveau de vie médian partage donc la population en deux ensemble : la moitié des personnes ont un niveau de vie inférieur (ce qui équivaut à « la moitié des personnes résident dans un ménage dont le niveau de vie est plus faible »), l’autre moitié ont un niveau de vie supérieur (« la moitié des personnes résident dans un ménage dont le niveau de vie est plus élevé »). La même logique s’applique pour les autres quantiles, comme le 1er décile (10 % des personnes ont un niveau de vie inférieur) et le 9ème décile (10 % des personnes ont un niveau de vie supérieur mobilisés dans cette étude.

La mesure du niveau de vie permet d’évaluer la pauvreté monétaire, définie usuellement par un niveau de vie inférieur à 60 % du niveau de vie médian (mesuré au niveau de la France métropolitaine), soit 13 440 euros par unité de consommation en 2020. La pauvreté monétaire se définit ainsi uniquement à partir de ressources financières et d’un seuil en deçà duquel une personne est considérée comme pauvre. Elle ne tient donc pas compte d’autres dimensions, comme les privations matérielles et sociales ou le patrimoine détenu (terres, bâtiments, etc.).

Le taux de pauvreté monétaire correspond à la part de la population vivant sous
le seuil de pauvreté monétaire.


Partager la page

S'abonner